全文|环境部等两部委正式印发《挥发性有机物无组织排放控制标准》7月1日实施
发布时间:2021/6/15 11:58:19
前沿导读
日前,生态环境部和国家市场监督管理总局联合印发《挥发性有机物无组织排放控制标准》( GB 37822—2019),本标准为首次发布,将于2019年7月01日实施。
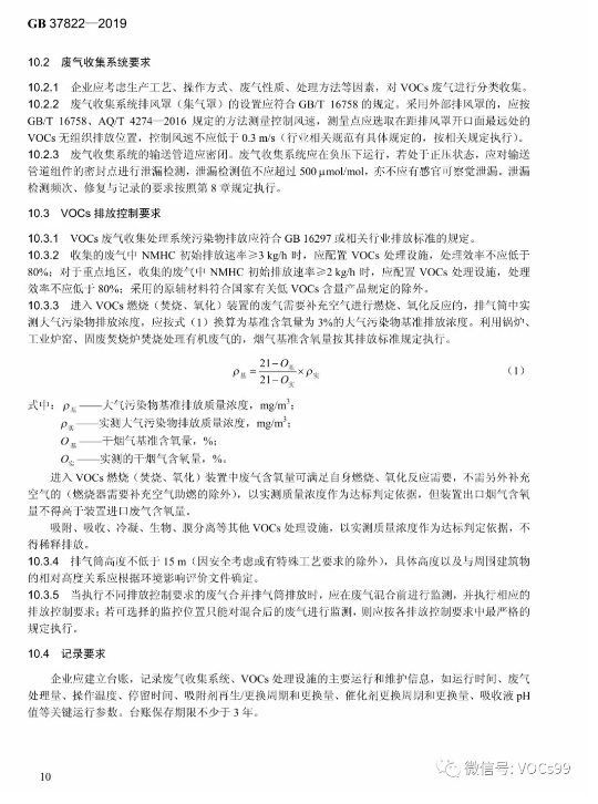
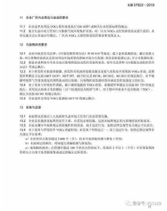
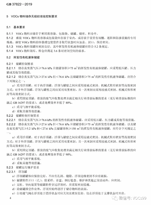
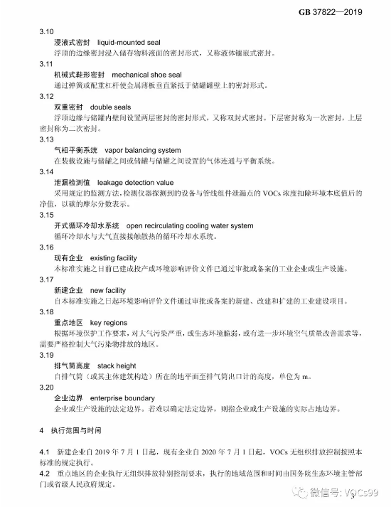
全文 | 挥发性有机物无组织排放控制标准( GB 37822—2019)
相关新闻
- [2022.04.12]《加快建设全国统一大市场的意见…
- [2022.04.13]一图读懂《关于加强排污许可执法…
- [2022.03.25]税务总局明确小型微利企业所得税…
- [2025.08.21]五问+一图,读懂《机械工业数字化…
- [2025.08.21]人才培训丨2025年广东省中小企业…
- [2025.07.16]应急管理部批准并发布《铸造安全…
- [2025.07.16]申报通知 |关于组织开展2025年省…
- [2025.07.16]补贴、补助、专项贷款……稳就业…
- [2020.04.21]工业和信息化部发布《铸造行业准…
- [2025.07.16]事关重点车企!工信部上线问题反映…
- [2025.07.16]工信部办公厅印发《关于深入推进…
- [2020.04.21]关于推进实施钢铁行业超低排放的…
- [2025.07.16]分基础、先进、卓越、领航四级培…
- [2020.04.21]《资源综合利用产品和劳务增值税…
- [2021.04.08]22部门联手,重拳打击非法社会组织…
- [2025.06.16]促进民营经济发展!这些支持要转发…
- [2025.06.14]制造业计量领域首个政策性文件发…
- [2025.06.16]好消息!享受增值税加计抵减政策的…
- [2020.04.21]铸造行业的准入制度
- [2025.06.04]关于组织开展广东省2025年高新技…

